1. 背景
在回忆过去的多年中,复合可挥发架构(MOFs)已被新闻报导中用许多种选用,还有的气体脱离/气体吸附、光电的技术子、感应器、生物质能源有关选用、催化氧化、膜的技术和食用的抗癫痫药物剂量推送。在食用的抗癫痫药物剂量推送前沿技术行业,其他中用恶性肿瘤食用的抗癫痫药物剂量推送的板材将要对其进行临床实践耐压。这蜂窝状有机酸物化学的發展有打了个种新的多晶体多孔板材家族网的有,称之为共价可挥发架构(COFs),它全由可挥发固定架构成,包括复合阴离子。这前沿技术行业展现于05年,近几年前生机盎然發展。COFs由碳、氢、氮、氧、和硼或硫等非废金属营养重元素分解成,这部分营养重元素经过强共价键相连接在混着,建立2D/3D多晶体的周期组成部分类型。是由于生产人工的很广多种性,COFs可不可以发生具备有各方面组成部分类型的有发展潜力的建筑材料,变现组成部分类型到特点的操作。与mof一样,COFs也被很广操作于甲烷气体物资的剥离、微生物和微生物掌握、多相离子液体、光电科技子、体力存储器和换算、感应器、光热和光发动机冶疗等行业。COFs 在医疗界中的选用 :在配位混物组织体制中,COFs是微生物学医疗界选用的兴新待选角,毕竟:(a) 同旁内角的电源组件化和可不能够 调节的结构类型类型的,需用于荧光影像或与受众的结构类型类型的搭配,(b)存在孔喉,需用于传输客体分子的结构类型的结构类型,如用量分子的结构类型的结构类型;(c) COFs的的结构类型类型的代数因素和拓扑关系的结构类型类型的可不能够 变动,使COFs存在种电子光学性能的趣味性产品,这样性能不会办法与此的分离应用,**终可不能够 为影像和缓解上出具双倍的性能。(d)与MOFs优于,COFs品牌定位本质上上可含材料,所以不会材料正离子浸出吸引的内在微生物学毒素上的令人担忧。COFs可以拥有2D或3D架构。大多数报道的结构本质上是二维的,由共价键连接在一起的二维纳米片组成这些纳米片通过非共价π π相互作用堆叠。COFs的拓扑结构和几何形状可以根据其单体(包括官能团)的分子几何形状来预先定义。,COFs可以通过控制其单体的空间维度来进行2D/3D空间位置的控制,这是COFs优于非晶聚合物的优点. **COFs的常见方法和时间历程如图1所示


2. COFs 对阿霉素递送给药
自20新时代60那个年代十一届三中,从peucetius链结核杆菌中去除的阿霉素(DOX)已被用到*生素和放放疗食用的肿瘤药物。在组成大部分上,它是蒽环类放放疗食用的肿瘤药物的一大部分分。DOX能作于医疗实物瘤、皮下组织化安排癌、甲状腺癌、膀胱癌、子宫癌、乳线癌、肝癌、区别款式的癌症和骨肉瘤。在铂类放放疗故障的我们中,经FDA报批,DOX是就能够复制到DNA碱基对,最终得以致使DNA链断了。DOX可完成调节拓补异构酶II因起DNA磨损致使神经元凋亡。每过21天血管针剂做次。只为降低吊瓶体现的将会,是就能够采取脂质法规剂的很慢给药。它在组织化安排中分刘海布快,去掉半衰期为48个钟头。DOX在蒸馏水中的平稳性相应较低,溶剂要遮光。所以说,考虑一下到这一个,DOX的管控递送是是非非常最重要和必需的。2.1
Xi, Huang and Jia通讯报道的COF三层架构是利用姜黄素衍化物的自拆装到的,最后用聚乙二醇(PEG-CCM)对其参与从组,COF-1被胺(APTES-COF-1)功能性化,又称polymer-COF 奈米塑料物(PEG-CCM@APTES-COF-1)。它转变成了胶束组成,在这在其中有机酸相是用APTES-COF-1转变成的,外面活力剂是用PEG-CCM结合的。适用差异长宽高的PEG-CCM加合物PEG350-CCM、PEG1000-CCM和PEG2000-CCM光催化原理这一作品COFs,分别为为PEG350-CCM@APTES-COF-1、PEG1000-CCM@APTES-COF-1和PEG2000-CCM@APTESCOF-1。PEG绘制的APTES-COF-1方便于其在水面的乳状液,DLS定性分析表示PEG350- CCM的粒级为20 (±5)nm, PEG1000-CCM的粒级为30 (±7)nm, PEG2000-CCM的粒级为45 (±10)nm。在这在其中PEG2000-CCM@APTES-COF-1的荧光比强度**高。
2.2
Pang和Lin等新闻报道了能够1,3,5-三(4-氨基苯基)苯(TAPB)和2,5-二甲氧基对苯二醛(DMTP)在室内温度下缩合反映炼制是一种应用于递送DOX的COF,排序为TAPB-DMTP-COF。在炼制COF的的阶段中,药剂被读取,DMTP和DOX混和1小的时候,第三只为已完成反映并得到了需要的的代谢物,成为TAPB达成需要的的DOX@COF。ttap - dmtp -COF的外壁积为1000 m2 g1,粒径为3.298 nm,在COF中原地区位读取DOX后缩小到。能够UV-Vis剖析,DOX@- COF中DOX的负荷率量约为32.1%。在卸药的阶段中,40%的DOX在pH 7.4经济能力传到前2小的时候内解放,而在pH 5或6.5经济能力下,大那部分药剂在前2小的时候内解放。能够观察到,在pH 7.4时,DOX@COF的形式在2h内由球状改为不标准规范小块。这显示希夫碱基团在PBS中被可分解。能够影响pH值或增大反映时间间隔,DOX@COF被完完全全破碎,**终药剂被解放。但仍有必备进那步要了解COFs在我们可分解成小份后,有无有害物质。2.3
还有有关资料磺化纳米纤维充分的在线的三壳空芯球(TH-SMON)和双壳SMON空芯球(DH-SMON)的化学炼制,通过优质递送DOX。有关资料表示单壳弧形SMON (H-SMON)的炼制是凭借1,4-二碘苯和四(4-乙基苯基)二氧化氮在硅球面上的Sonogashira偶联参与MON(纳米纤维充分的在线),其次蚀刻,其次面上磺化。同的一种炼制具体策略,一开始注入咪唑酸大分子筛架构设计(ZIF-8),其次通过与H-SMON类似的的具体策略,对ZIF-8参与蚀刻和磺化,取得DH-SMON是 的一种水相溶性文件。反复该过程中以保证TH-SMON。通过SEM/TEM对COFs参与形貌分析一下。H/DH/TH-SMON的总值外径不同为B220 nm、B300 nm和B380 nm。经DOX办理后,H/DH/TH-SMON的环境下率不同为83%、89%和95%(1%)。在pH为7.4的PBS培植基中,在37℃下做好DOX的御载。7天未,考察到COFs的DOX放出量(即H/DH/TH-SMON)不同为载药量的62%、80%和92%。用MCF-7神经元检侧了DOX的递送能,但其中DOX/TH-SMON凸显,在100 mg mL1环境下下,DOX的递送增强,癌神经元生存率率仅为38%(图4)。故而,塑料壳次数的增强加强了癌神经元的中成药包封/解封率。
2.4
Zhang和他的公司同事们分析了聚乙二醇化钝化恢复备份现象的nm级COFs,而有效地在血人体细胞中放载/删除DOX。经由苯1,3,5-三乙醛和4,4’ -二硫代二苯胺范围内的席夫碱造成COFs,如果将含二硫的COFs (SS-COF)和Pluronic F68自組裝生成二维码F68@SS-COFnm媒介。SS-COFs的单单从表面积为672 m2 g1,孔经分布范围偏窄,为B2.3 nm。经由在pH为5的PBS中产生10 mM GSH,钝化恢复备份现象性COF达到了DOX的删除,之所以现象性COF (F68@nCOFs)不能症状出另人满意率的食用的药物删除。都的趋势英文在HepG2血人体细胞中观察分析到现象性和非现象性载药COFs的递送。那么,载药F68@SS-COFs的IC50参考值B3.62 mg mL1,与游离态DOX想必(IC50-DOX = 1.78 mg mL1)身高。常,二硫键会在低pH媒介中访问/恢复备份,因认知COFs在偏酸媒介中的结构特征,即在pH为5的PBS中放入10mm GSH,仍存在不足研究。2.5
Liu等研发了pH相应共价有机酸缔合物(cop)。以4,4’-琼海市甲基双哌替啶和丙烯酰中四(羟基苯基)卟啉为辅料自动合成了具有着可微可降解塑料塑料袋塑料的b-氨基酯(THPP-BAE-PEG)。选取聚乙二醇(PEG)备制聚乙二醇(PEG)壳,对反应迟钝展开淬灭,实现壳状卡子。看到该装修材料具有着圆柱状形貌,其平均值直径为为30 - 40 nm。pH 6.0时,PBS激发基中DOX的脱囊率远远超出pH 7.4,揭示BAEs卡子在低pH激发基中降解塑料塑料。己经,在4T1荷瘤Balb/c小鼠中研发了COF-DOX有所作为癌肿化疗-光扭矩用量的联动利用,该用量使癌肿种子发芽限制。2.6
Gong和Liu等新闻了高荧光COFs,表示了视觉设计口服抗癫痫中药加载图片和ph现象删除注册表。该体制是由π-π共轭的三(4-甲基苯基)胺加聚物与联苯胺现象提取的。用有差异 的光谱图能力对化学物质对其进行了研究探讨,以保障COFs和COFs的构成,SEM数据表格证实,此类多孔COFs的平衡长宽约为200 nm。准备的COFs极具亮红色夜光。DOX被置入COF与DOX两者的π-π完美功效和多种的氧基更容易构成氢键完美功效利于了COFs的构成。与此同时,DOX-COF耦合电路存在FRET,但其中COF也可以淬灭DOX的移除。**大载药量为B35%。在呈酸性前提条件下(pH b5)拿到可以效果口服抗癫痫中药移除,据新闻,72H后,与弱酸性前提条件不同之处,COF + DOX在A549体内部中的体内部摄入测量表示,共专注体视显微镜和流式受损生殖神经細胞质术体内部术表示,口服抗癫痫中药(在癌体内部环保下移除)在体内部质和体内部核中的流畅遍布。独立的COF对癌体内部的毒素较低(据MTT实验),而0.375 mg mL1的COF + DOX消除了可以说80%的癌体内部。与此同时,发现了COF + DOX极具可以效果的*恶性肿瘤体内部迁出特征。2.7
Tang宋江因科研好几个类新的COF模式(TpDh),可称核酸门控COF微米模式,采用癌細胞炎症因子聊天成相/类抗癫痫用量强力安装程序。在此类环境下,卟啉COF微米科粒状(NPs)垃圾装载了DOX快件。在dox额定负载的COF从表面,cy5标出的单链DNA(ssDNA)被降解。用Cy5和DOX强力安装程序的荧光来测试癌症細胞中缓解压力的ssDNA。在完成的环境下,Cy5荧光用FRET被COF-DOX加合物猝灭,在炎症因子聊天TK1 mRNA靶缓解压力后可测试到。COF微米科粒状对类抗癫痫用量(DOX)的载药量为0.330 mg ml / 1,对ssDNA的载药量为0.97 nmol mg / 1。身体类抗癫痫用量强力安装程序研究探讨揭示,在生理性pH下,加合物的类抗癫痫用量强力安装程序量没有2% (drug@COF)。在MCF-10A(日常細胞)和MCF-7(癌細胞)細胞上观察探讨类抗癫痫用量添充后COF的显像和类抗癫痫用量强力安装程序环境。MCF-7細胞中DOX和Cy5均可见高荧光数据移动信号,但MCF-10A細胞中未测试到数据移动信号,与某些的共聚交图像文件不同。流式组织术細胞术研究探讨也表明了这论文。COF的炼制提示图如图如图所示5如图所示
2.8
Wang等通讯稿了顺利按照5,15-双(4-硼苯基)-卟啉和2,3,6,7,10,11-六羟基三苯共缩合化学反应配制二维COFs (TP-Por)。要想化解COF的水不住相关性,施用了菁氨酸IR783,这也也是种因素的根治类口服药物。在区别高质量比的水盐溶液mri分离标准下,将COFs与商用机IR783混分解奈米符合涂料(COF@IR783),其平均水平口径为~ 320 nm。顺利按照TEM、SEM、FT-IR和固体核磁震动分折了估计COFs的建立。非边缘规格泛函理论上(NL-DFT)计算公式得出结论COF@IR783的粒径分布图为~ 0.65 nm。不仅,将前药顺式乌头酰阿霉素(CAD)顺利载入到奈米符合涂料中,在PBS缓存液中转换成COF@IR783@CAD, 24 h之后会发现前药在PBS中的卸载软件比率为~ 48.2%。顺利按照普鲁士蓝复染组织组织术和4T1组织组织共焦点电子显微镜验测COF@IR783@CAD的组织组织摄取量。一般来说,组织组织从表面带负带电粒子;由于,带正带电粒子的小平面也许更轻易可穿透组织组织,所以,诗人会认为奈米符合涂料上的负带电粒子影响于有郊的的组织组织侵入性。在碘化丙啶复染探讨中会发现,IR783联动*良性淋巴肿瘤类口服药物递送(顺利按照808 nm机光帮助两分)在组织组织凝集力各方面**有郊的。机光联动根治COF@IR783@CAD表现出对小鼠良性淋巴肿瘤生长期的仰开发用。2.9
Anbazhagan宋江因报道范文了使用2,5-二(甲基磺酰基)-1,4-二叠氮苯(BMS-DAB-N3)和1,3,5-三乙基苯(TEB)期间的鼠标点击化工影响,配制好几回种创新型的硫醚端三唑桥的共价有机会骨架(TCOF)。按照多样光谱仪技巧对TCOF使用了定性分析,发展其外径为10 ~ 30nm。聚乙二醇化是在分解后使用的,第三用在*癌药剂传达着装置。TCOF的外表积为58.871 m2 g-1。TCOF-DOX-PEG,即载荷dox的TCOF-PEG,是由消除静电(π π)和氢键间接反应确立的。药剂产生研究方案在pH为7.4的PBS养成基中使用,其产生率仅为20%,而在pH为5(溶酶体癌区域区域)和GSH区域区域下,72 h内载药剂的脱囊率相近70 - 80%。TCOF-DOX-PEG与15 mg mL-1载药COF孵育时,伤害性HeLa组织细胞核的力仅为56%,这取决于了DOX在HeLa组织细胞核中的过慢产生和TCOF-DOX-PEG的内化反应。2.10
Zhou几人简讯了分解成以二硒和亚胺为地基的COFs来递送DOX。5,10,15,20-(四-4-氨基苯基)-卟啉(Por)与4,40 -二乙稀二苯甲醛和苯(dis)完成席夫碱响应共聚冶炼金属COF-DiSe -Por,连在一起TGA、TEM、FT-IR和XRD等分析技术应用对其采取了科研方法。结杲体现了,BET漆层积为73.5 m2 g-1,当DOX调用量为35.12%,效率之比1:2(料药比)时,BET漆层积增加至7.9 m2 g-1。孵育96 h后,pH参考值7.4时,DOX挥发出量为27.9%,pH参考值6.5时挥发出量为42.4%,pH参考值5.5时挥发出量为61.3%。在細胞内化后,細胞内的偏酸pH和GSH使C=N和Se-Se键裂开,**终帮药材挥发出。Se - Se键的裂开诱骗ROS的导致,冲破細胞氧化的还原系统发展,促进細胞突然死亡。808 nm近红外离子束直射6 min当做药材挥发出的伤害性。在GSH、pH和光的共同参与功能下,DOX的挥发出量达成89.6%。在这款前提下,降解塑料的COF之架的副功能,特殊是細胞对硒基之架的响应还急待深入到的科研。3. COFs对5-氟尿嘧啶(5-FU)的递送给药
5-FU也是种*产生药品,应用于小肠人体胃癌、上喘气转变道鳞状細胞癌和乳房癌的不同医美诊疗。寻常来看,*产生有机化合物利用缓和一般的动物体炼制的过程 中或将自个切合到动物体大生物大分子(如RNA和DNA)志为起使用,如果的阻碍一切正常的細胞职能。5-FU将在三方面都兼备好强的*癌水平。細胞侵入/内化的过程 中与尿嘧啶这样速度快,如果5-FU在細胞内场景转车化作多种灵化学活化产动物体。5-FU能缓和核苷酸炼制酶胸苷酸炼制酶(TS)。殊不知,5-FU药品在二氢嘧啶脱氢酶(DPD)使用下流失灵化学活化,DPD将5-FU转变作二氢氟尿嘧啶(DHFU)。DPD缓和剂,如烯尿嘧啶和5-氯二氢嘧啶(CDHP),被常规检查调高该药品的灵化学活化。总的来看,5-FU的运送对诊疗癌病有不错的影响到。3.1
Zhao宋江因报道怎么写了进行发生变化胺的量,进行醛和胺的缩合生成COFs,即PI-3-COF和PI-2-COF,在当中3觉得三胺,2觉得COF组成部分中的两胺。PI-3-COF的BET外面层积为1000 m2 g-1, PI-2-COF的BET外面层积为1700 m2 g-1。主要是因为5-FU为*癌肿瘤类药剂量治疗的效果,它被充当递送的靶向治疗肿瘤类药剂量治疗。企业考察裸COFs、5-FU和肿瘤类药剂量治疗包封COFs (5-FU@PI-2/3-COF)的細胞潜能。以200 mg mL-1的溶液浓度与COFs孵育24 h后,裸COFs的生存率率达标80%大于。与5-FU@PI-3-COF不同于,5-FU@PI-2-COF培育的MCF-7細胞潜能较低,原因剖析PI-2-COF含有更强的肿瘤类药剂量治疗包封技能。用共集中光学体视显微镜看5- fuencapsulation COFs会不会还可以进行内吞方法内化。进行共集中光学体视显微镜剖析,未解决的細胞都没有荧光,而5-FU@PI-2-COF/ pi -3- cof解决的細胞的深蓝色卫星发射发现5- fucof加合物流入了細胞(图6)。
3.2
Banerjee几人新闻了完成希夫碱缩法定化学炼制TpAPH和TpASH共价无机nm片作二维多孔无机好的成绩子用料。自后,对TpASH完成了第三次炼制后遮盖,化学炼制了TpASH-FA(DHA偶联TpASH)。该无机化合物使用于靶向药物药物疗法药物治疗递送5-FU至MDA-MB-231神经元(甲状腺癌神经元的代替)。适用TpASH、TpASH-FA- 5FU(靶向药物药物疗法药物治疗载药电极)和TpASH-APTES- 5FU(非靶向药物药物疗法药物治疗载药电极)在pH 7.4 递送5FU。pH为5.0时,72 h内释药率有74%。适用MTT法检测TpASH的生态学工程相融性,展示其更具生态学工程相融性。生态学工程学分析一下展示,靶向药物药物疗法药物治疗载药电极(TpASH-FA- 5FU)比非靶向药物药物疗法药物治疗载药电极TpASH-APTES-5FU更具更好 的干掉癌神经元的潜质。炼制、炼制后遮盖和给药的提醒图就像文中7表达。
3.3
Li和Wang新闻稿了8-羟基喹啉功能性化希夫碱COFs的制作而成,应用在5-FU的递送。COF的BET比漆层积为80.4781 m2 g-1,直径为3.7 nm。利于散射电镜(TEM)和傅里叶红外光谱图数据分析(FT-IR)数据分析了COF-HQ在水、DMEM/10% FBS和PBS中的稳界定高性。在pH 7.4和pH 5.0 37℃條件下去5-FU的卸载掉,并依据太阳光的紫外线可看见光谱图数据分析去污染监测。在pH 5.0时,制剂降低量比pH 7.4时高约14%。4. COFs对布洛芬的递送给药
布洛芬(IBU)就也是种诸多施用的非甾体*炎药(NSAID),于调理发炎、痛风病和隐隐作痛。每天摄取后消除在短时间内,蛋白质结合在一起度就越高。IBU就也是种强酸,脂可溶,氧分子量为5 Å 10 Å;所以,它可能会按照血细胞结构而不必须要 相应的运送体。IBU的一般效果制度是可能会够抑制COX-1和COX-2环氧防锈漆化酶,从根本上随时可能会够抑制类靠前腺素的自动合成,这与休内平衡点和疾病进程关于 。它还按照清理掉发炎进程中行成的活力氧氧和活力氧氮(HO·、·NO和ONO-)充分调动*炎效果。当然,与别非甾体*炎药类似于,在高含水量时,它可能会造成 消化道道和先天之精管故障 。IBU的微生物半衰期为2分钟,所以它是快速或掌控药物剂量递送的隐性侯选者。4.1
Li等了解了来设计生成有半圆铺平(kgd)拓补关系节构的经常用处微小孔二维COFs。以六(4-甲苯基)苯(HFPB)为端点,以几种有所不同的三(4-氨基苯基)胺(TAPA)、1,3,5-三[4-氨基(1,1-联苯-4-基)]苯(TABPB)和三(4-氨基苯基)三嗪(TAPT)为边建立了工作目标拓补关系节构。HFPB-TAPA微小孔寸尺为B6.7 Å,实现目标应该用于药材的载体。HFPB-TAPA的BET面积为852 m2 g-1,能能在己烷中装14 wt%的IUB。将ibu电机负载的COFs泡浸在pH = 7.4, 310 K的PBS中,HFPB-TAPA在5女王删除99%。除此以外,HFPB-TAPA在整理大鼠源性H9C2心肌生殖受损细胞哺乳期间查看到低生殖受损细胞致癌性。4.2
Negishi等简讯好几回种合适的设计的概念,根据将棱柱构件(四方)与方通剖面构件相接触,出现极具有趣味拓扑关系空间结构类型的3D COF (TUS-84)。TUS-84是由C4等势面相接触剂、D2h等势面相接触剂、4',5'-双(3,5-二甲基苯基)- 3',6' -二甲基-[1,1',2',1'' -三苯基]-3,3'',5,5''-四乙醛和5,10,15,20-四(4-氨基苯基)-卟啉[8+4]亚胺缩合不良反应备制的。其比单单从表面上积为679 m2 g-1,为重复互穿多孔空间结构类型。在正己烷氢氧化钠溶液中成就加载失败图片了IBU,加载失败图片后其BET单单从表面上积消减到462.7 m2 g-1。在pH为7.4的模以体液中,投药后 5 天的TUS-84释药效能为35%,优势于延迟给药日期,消减给药几率。孩子们还简讯了卡托普利的装运原因,在想同的的条件下,5天内卡托普利的脱离率完成98%。4.3
Chen醉鬼消息了用HAPTP[2,3,6,7,10,11-六(4-氨基苯基)三苯]与四种醛相连,在相转移催化剂热水平下要自模板制作法纪备了各个的COFs,并完成多种类显微和光谱探讨水平得知了这丝毫(如8如下图所示)。HAPTP-TPA 2DCOFs、HAPTP-TFPB和HAPTP-TFPA 2DCOFs的BET外表面积分查询别为B954.9 m2 g-1、B531 m2 g-1和B829 m2 g-1。将COF侵及在IBU培养出来基中,第二步活性炭过滤,用己烷干洗,收获载药COFs加合物。TGA探讨屏幕上显示,HAPTP-TPA载药量为20%,HAPTP -TFPB载药量为12%,HAPTP-TFPA载药量为13%。遵循到IBU的低融化度,完成透析和分光光度计-由此可见探讨监测技术解封。致毒/菌物相融性測試表述,纵使在100 mg mL氨水浓度下,COFs的致毒较低。
4.4
Qiu和Shan等新闻稿了PI-COF-4和PI-COF-5四种3D COFs的分离纯化。PI-COF-4/5更具两个它四周体端点的棱形无线在线,该无线在线是利用亚甲基化将曲线单无测试卷和它四周体单无测试卷综合达到的。焦二酸酐(PMDA)与它四周体1,3,5,7-四氨母基金刚烷(TAA)和四(4-氨基苯基)二氧化氮(TAPM)化学反应,分别为达到PI-COF-4/5的三维空间骨架。PI-COF-4的BET单单从单单从界面能积为2403 m2 g1, PI-COF-5的BET单单从单单从界面能积为1876 m2 g1。PI-COF-4的直径为13 Å, PI-COF-5的直径为10 Å。之故而选IBU用于COF型式中包囊的抗癫痫类药,是而且其空腔充足的大,需要挥发IBU团伙(图9)。将PI-COFs溶解正己烷硫酸铜溶液中以装入抗癫痫类药,这一个达到了各种类型探讨机器的灵魂存在。ibu包封PI-COF-4的BET单单从单单从界面能积为1085 m2 g1, PI-COF-5的BET单单从单单从界面能积为699 m2 g-1。与PI-COF-4想必,PI-COF-5的直径较小,这样挥发速率单位较低。利用紫外光所以光谱分析一下探讨估测了抗癫痫类药挥发谱,这其中PI-COF-4的挥发量为60%,而PI-COF-5在121天后挥发量为49%。在载入后6天内,COFs挥发了开始二极管封装ibu的95%。这部分最终结果使我们大家非常好奇PI-COFs在活細胞/身体内系統中对抗癫痫类药递送的微生物适宜性。
4.5
Kumar等简讯了在空调温度下采用1,3,5-三(4-氨基苯基)苯和1,3,5-苯三乙醛在离子液体量下,以1:1的标准与冰醋酸钠组成亚胺联系的COFs,并采用各个的光谱具体分析枝术声明了这点儿。将IBU放入正己烷悬浊液中的COFs中。COFs在空调温度下要正己烷浸水72 h,过虑、干洗、干涩备品。RT-COF-1的BET外表积为468 m2 g-1,载药后变大至117 m2 g-1。卸载软件在聚磷酸盐响应食盐水(pH为7.4)中做好,在37℃下持续混合2小时英文。具体分析显现悬浊液中药配方物尽情释放量约为33%。4.6
Yu宋江因按照三边形聚己内酯三(4-氰atophenyl)-1,3,5-三嗪与氰酸酯相连,结合了NOP-14。二苯基砜中各种量的TCTZ可诞生多重COFs,即NOP-14@10%, NOP-14@5%, NOP-14@2%和NOP-14@1%。NOP-14@1、2、5、10%产品系列的BET比表层积分查询别为32、144、78和25 m2 g-1。主要分为MTT法实验COFs的微生物相溶性。按照浸渍IBU和COFs将IBU放进己烷中,并按照UV-Vis了解数据监测数据。主要分为TGA、PXRD、设计了解等步骤对载药量做出了解。N2物理吸附无残存间隙,取决于COFs间隙有用量短路电流。不同为NOP-14@10 wt%、NOP-14@1 wt%、NOP-14@2 wt%和NOP-14@5 wt%,不同为54.83%、37.06%、38.62%和50.75%。在仿真模拟体液中做出删除注册表,并便用红外光谱内见分光光度计做出数据监测数据,显视其在8小的时候内放出。在NOP-14@2 wt%的情形下,50%的用量放出有可能须得5小的时候,而在72小的时候内,每个用量被放出。4.7
除Schiff碱型COFs外,Zhu抓捕还曝光了氯氰血尿酸与哌嗪一次缔合分解PAF-6的技巧。影响**初在冰浴中确定41天,接下来将的温度缓缓身高至90℃。PAF-6的演变成是达成各个的了解器材技术设备,如FT-IR和13C无水硫酸铜核磁振动来印证的。PAF-6的表面上积为182.7 m2 g-1,呈二维安全有序构成,直径均匀分布,为11.8 Å。对PAF-6确定MTT现场实验,感觉PAF-6基本上无細胞致毒。通过PAF-6在己烷有机溶剂里加载IBU抗癫痫用量,并在pH 7.4 SBF下监测站其发挥。达成50%的托付都要近8个1天,而在461天内,基本上全部的封装形式涂料都被发挥好。抗癫痫用量在活細胞/人体系统性中的传导将是适合思考的。5. COFs对胰岛素的递送给药
血糖值高的决定了近10%的人员,自1980年十一届三中发病原故率翻了两番,使其称得上**记牌器大死掉原故。在1型血糖值高的的情况报告下,它是由胰腺b体细胞胰岛都可以会有胰岛素致使的,而针对2型血糖值高的,会有的胰岛素都可以被肢体适用。由此,将胰岛素注入到内部是进行治療血糖值高的**有效地的具体方法步骤其一。服用胰岛素在这等方面有的是种革命史性的具体方法步骤,如果它的非破坏性进行治療的调节,如果没有副反应,比如说,自注入引发疼痛或频烦皮内注入致使的焦躁症。利于的是,服用胰岛素都可以采用肾脏走到/扩撒,这像于海洋生态学提炼的胰岛素。但是,注入胰岛素可决定外周高胰岛素血症。服用胰岛素面临着的重要挑战是其在胃肠中的溶解性度和/或动态平衡性、海洋生态学用度等。由此,必须要 以对方为导识的胰岛素递送。5.1
Trabolsi抓捕媒体报道范文了存放胰岛素的tta - dfp - nCof的备制。据媒体报道范文,COF的BET从接触面积为384.5 m2 g1。胰岛素载荷由较为复杂的器材扶持探测,举列,对胰岛素上清溶剂对其进行核磁震动分折,里面1h -核磁震动走势的减掉发展趋势是食用的服用药载荷的明显物证。选取荧光素异硫氰酸酯(FITC)标记符号胰岛素,容易荧光光谱分析法探测胰岛素的安装程序前提。COF展现出共要65% wt%的胰岛素短路电流力量。实现BET从接触面积分兑换折探测载荷前提,在胰岛素载荷后,其从接触面积从384.5减掉到12 m2 g-1,更加偏态。胰岛素跳转后的PXRD图是崎岖不平的,描述胰岛素跳转后,COF层的寿命性面临损害,没有了结晶体度。胰岛素短路电流的减掉凸显在COF的走势减掉,而没有PXRD走势较弱或无走势,这扶持了胰岛素短路电流造成的走势崎岖不平的假设检验。胰岛素的原子深浅为2.5-3 nm, COF的外径为1.7nm。故此,能够 得到假设,胰岛素原子被融入到COF层中,而没有内化在COF的间隙中。在PBS (10 mM, pH 7.4)中分刘海别以有差异的夏黑葡糖质量浓度0、1、3和5 mg mL-1看作较、常见和痛风的风险状况,论文检测高血糖闪避的食用的服用药尽情尽情移除。在较前提条件下,12%的食用的服用药被尽情尽情移除,证实胰岛素尽情尽情移除变慢。在高血糖状况下(3 mg mL-1), 100%胰岛素在7.5每H内尽情尽情移除。实现服用路经给药胰岛素载荷的COF给药链脲佐菌素诱发的痛风的风险大鼠,血糖水平面在2-4每H内渐次坚持减少,胰岛素微生物合理利用度更高,无整体毒素(图10)。
5.2
Jia和Gao技术团队报道怎么写了实现Lewis/Brønsted型互不角色(N: →B),合出了硼氧联苯COFs,即COF-1 [(C3H2BO)6·(C9H12)1]和COF-5 (C9H4BO2),代替包封匍萄糖被氧化发应酶(GOx)和胰岛素(Ins)。于此,用异硫氰酸荧光素(FITC-PEG)标志的PEG对COFs完成后合出的功能键化,关键在于在水材质中演变成需要备考的生成物。实现TGA、PXRD、TEM、SEM、CLSM等细密研究分析一下软件对FITC-PEG-COF-5@Ins-Gox和FITC-PEG-COF-1@Ins-GOx完成了研究分析一下。胰岛素在COFs中的包埋造成的其孔体积太和漆层积的削减;但是,FITC-PEG-COFs尺寸图是没有的发生发展。在匍萄糖酸度高的前提下,匍萄糖实现孔进人COFs。进而它与Gox反馈,造成的匍萄糖首选性被氧化发应为匍萄糖酸,**终降底pH值,造成的支撑架分解的。但是,胰岛素的脱离有助降底血糖含量。A549癌体组织内部的癌体组织内部显像统计资料表示,配位高聚物- cofs被能够吸取,24个小时后癌体组织内部维持。再次一个脚印,在1型血糖高小鼠模型工具中研究分析了配位高聚物-COF的胃中使用性,结杲表达COF分手后复合型物对高血糖境况有高速反馈,并含有探测血糖含量的的功能键。于此,硼的配位高聚物- cof分手后复合型板材在向A549癌体组织内部递送天然水球胆固醇层面现象出不一的做法。6. COFs对其他药物的递送给药
立于以上所述装置的审议,其他个疑问是理解COFs转递其他中成药碳原子的作用,如槲皮素、吡非尼酮、顺铂和伊立替康等。小编搜集资料了有关几样中成药碳原子被COFs递送的摄入和释放出的相应进展情况。6.1
Lotsch等等新闻报导了TTI-COF的配制,使用于槲皮素(3,3‘,4’,5,7-pentahydroxyflavone)的靶点包封/脱软胶囊。应用三嗪三苯基胺和三苯基醛在三级甲等苯/二恶烷(1:1,v/v)中以1:1的数量配制了TTI-COF,并经过NMR、FT-IR和PXRD等概述APP对其来了印证。测出BET表层积为2197 m2 g-1。TTI-COF主要表现出翠绿色带光,槲皮素的发生使其猝灭,Stern-Volmer常数为1.65 * 10 7 m-1 (Ksv)。在THF培育基中载药16 h,其次过虑/洗涤剂。BET概述凸显,COFs的表层积提高到56 m2 g-1,说明COFs的孔隙率被图案填充。几何式整合凸显中成药大分子沿COF孔壁重直排列方式,当中中成药的多酚规定性与TTI-COF的希夫碱氮来H键上下级用处。择人甲状腺癌恶性肿瘤系MDAMB-231恶性肿瘤检测工具中成药安装程序。经过荧光显微镜检测讯号,凸显中成药体现的COF加工后恶性肿瘤凋亡。用非癌性人甲状腺上皮恶性肿瘤mcf10a检验了COF的怪物相匹配性.6.2
Akyuz简讯了应用到递送卡铂的亚胺基二维COFs的分解成图片。类似这些原子核是 *恶性肿瘤原子核被感觉是治愈肿瘤的中成药。以1,3,5-三级甲等基苯(TFB)和3,3‘ -二甲氧基联苯胺(DMB)为辅料分解成图片了二维COF。在对COF来对其进行研究方法后,将其应用到卡铂的装车和然后的递送。實驗研究探讨表面,该中成药在二维COF中的载药量为-30%。重新安装實驗在(a) pH 7.4和(b) pH 5.0的有差异 pH导电物料中来对其进行120 h。結果表面,pH为5.0时,中成药卸荷量低于pH为7.4的培育基;这是为了在强酸导电物料中,中成药与COF中的氢键互不能力变弱(图11)。按理来说研究探讨了中成药与COF原子核的互不能力。关察到中成药与COF中出现氢键和CH -π键,出现主客体单质。
6.3
虽说该范围的大一些操作都多在争对癌症系,但Zhang醉鬼的科学研发项目组内来注重了恶性肿癌神经元系外栽培基质(extracellular matrix, ECM),它是由微血管、恶性肿癌恶性肿癌神经元系和非恶性肿癌恶性肿癌神经元系组合的僵化装置阵列。来注重到ECM在治疗药剂递邮到癌症系方向的关键点使用,该项目组内开发技术一种功能模块性的源于ZCOF的ECM需要量nm装置来增加恶性肿癌PDT。在本科学研发中,吡非尼酮(PFD)充当*合成纤维化治疗药剂以1[4,4',4''-(1,3,5-三嗪-2,4,6-三基)三苯胺(TTA)]和2[2,5-二羟基对乙醛(DHTA)]为反應免疫制剂光催化原理的希夫碱COF为载、卸药免疫制剂。然后呢用两亲性汇聚物聚(乳酸-羟基乙酸)-聚(乙二醇)(PLGA-PEG)能够得到PFD@COFTTADHTA @PLGA-PEG,全称PCPP。COF的的表面积为2831 m2 g-1,口径为-3.67 nm。PCPP在pH 7.4的PBS中孵育72 h (3 d)后,其有效率治疗药剂发挥率是-74%。在CT26荷瘤小鼠模式中,PCPP首选性地在恶性肿癌恶性肿癌神经元系内累积,并降恶性肿癌的移动程度。6.4
Chatterjee和Bhaumik等报到了顺利通过希夫碱现象转化成TRIPTA-COF。其BET单单从表面积为1074 m2 g-1。最后,TRIPTA-COF存放顺式铂,存放量为31.19%。MDA-MB-231血神经神经肿瘤细胞核膜仅做顺铂和顺铂电动机扭矩的COF进行医治,定量分析体现 顺铂电动机扭矩的COF对癌血神经神经肿瘤细胞核膜的抑止用途低过原使顺铂进行医治。顺铂电动机扭矩的COF被癌血神经神经肿瘤细胞核膜内化,可能很易地在血神经神经肿瘤细胞核膜内传达着药材,增强顺铂的血神经神经肿瘤细胞核膜致癌性。我在这儿,必玩一提的是独立的COF对癌血神经神经肿瘤细胞核膜的生長总体找不到影响;其实,靶向药物COF包封/介导的顺铂比原使顺铂表达出更优质的抑止用途。6.5
Guan醉鬼新闻稿了用颜色Orange 71转化成共价三嗪可挥发骨架。BET的表面层积为960 m2 g-1。决定到伊立替康(iinotecan, CPT-11)的生态学半衰期为6-12 h,让我们决定了用到末期结结肠癌的伊立替康(iinotecan, CPT-11)在共价三嗪可挥发体系结构中采取负债。于是,在用途时候中,该制剂的控释并非常必要的的。在pH为6.8的PBS训练基中,以1:1的基数混合物COF和制剂采取上样,荧光光谱图检测。在pH为5.4、6.8和7.4的两种溶剂中采取负债,但其中pH为6.8时负债**高。载货量量为27.9 wt%。删除在37℃下采取,缓存有机溶剂的pH值区分为7.4、6.8和5.4。pH为7.4时,24 h和48 h的删除错误率区分为4.8%和21.1%作用。在咸性有机溶剂中,pH数数值为6.8时,48 h后产生率有74.9%,pH数数值为5.4时,产生率有56.7%。因而不错相信,该电极兼备看作pH初始化失败性制剂质粒的实力。6.6
Dinari举例上司通过共价三嗪基高分子物(CTPs)最为中药形式。4,4‘,4’‘ -((1,3,5-三嗪-2,4,6-三基)三氮二基)三苯甲酸与3,30 -二氨基联苯胺影响,即BZ-CTP的有机溶剂热转化成策略。据新闻稿件,多孔高分子物含有高外面积和热热稳定性处置高性(在800℃时仅影响样板承重的19.3%)。通过FTIR、设计剖析、SEM、TEM和粉未XRD对ctp通过了剖析。SEM显微图彰显,类化合物含有-139 nm深浅的球型顆粒,这最主要是仍然BZ-CPT片间的π-π累积力引致。再者,BET实验显示,砂芯过滤器的外面积为-681 m2 g-1。该组以吡罗西康(PRX)和甲氧胺酸(MFA)最为非甾体*炎药,事实证明了BZ-CTP的中药负荷量。此类中药在池里的溶解性度很低,造成中药的生物体通过度较低,假设经常性高的用药量选用会带来不好的影响。为PRX和MFA寻找到合理的形式有机会挺高我们的效果,并将可以防止选用无毒的处置的用药量。中药(0.1M DMF饱和溶液)数据加载顺利,区分以53%和49%的载药量获得了PRX@BZ-CTP和MFA@BZCTP,并通过多种不同光谱科学研究技木对其通过剖析。MFA@BZ-CTP和PRX@BZ-CTP在PBS中的休外挥发的行为显示,在24和96 h内,MFA的挥发量区分为-92%和-81%同时,**,该公司并没有在生殖细胞或人体内通过实验。6.7
Dinari试述朋友曝光了用对羟基苯室内的甲醛和三聚氰血尿酸单个单元式提纯聚亚胺基共价三嗪骨架(PI-CTF)。PI-CTF的表明积为856 m2 g-1。在DMF中实现了前例腺癌用药索拉非尼(SFN)的装入,装入质量区别为83%和98%。在PBS中学习了用药的删除,当pH从7.4降低5.3时,用药的解放率更为重要。LNCaP血肿瘤细胞膜在裸露48和72 h后,实用原状SFN和SFN@PI-CTF的MTT实验室检测学习其离体血肿瘤细胞膜毒副作用,俩者主要表现出类似的的血肿瘤细胞膜毒副作用。6.8
Chen和同时们通讯稿了经由影响聚己内酯或溶液的溶度来结合具备着四种拓扑关系设备构造的COFs。主要包括这两种双官能聚己内酯,即以联苯为基础框架的{3,5-双(对氨基苯基)- 3’,5‘ -双[4-(5’‘,5’‘-二甲基-1’‘,3’‘-二恶烷-200基)苯基]-联苯(BABN)和3,5-双(对氨基苯基)- 30,50 -双(4-甲酰苯基)-联苯(BABF)}。在各种溶液如二氯甲烷气体或三甲医院苯溶液中得出了由六角形/三边形形双孔(DP)或具备着棱形椭圆形(sql)单孔(SP)支撑杆(BABN-DP)组成的的kagome (kgm)晶格。所拥有的COF可以分别为装运布洛芬和卡托普利中成药,并在pH为7.4的模仿体液中探测其保持快速。7十四天,BABN-DP COF表现卡托普利保持比率87.6%,而IBU的保持比率62.4 wt。6.9
Wang几人宣传报道了用对苯二醛和四(对氨基苯基)卟啉作用自动合成COF-366。BET的从外层层积为1240 m2 g-1,添加*癌抗癫痫口服药plumbagin后,BET的从外层层积减至560 m2 g-1。UV紫外线-探及检验了载药用价值比率54.3%。将含plumbagin的COF-366浸到PBS氢氧化钠溶液中,并在在常温下探测pH为5.5和7.4的递送情況。在pH为5.5时,93%的载药在72小的时候后被递送,而在pH为7.4时,递送线速度变慢。ph操纵的递送是随着COF-366的溶解性,中仅COF-366在偏酸具体条件下被局部受到破坏,探及其BET从外层层积在抗癫痫口服药卸载程序后抑制到420 m2 g-1。6.10
他等通讯稿了OC-COF[本身**佳可生物体工程工程可降解塑料的化学交连共价环糊精整体布局完成后]的获得,做ROS数据信号干粉吸进去器(DPI)媒体在发生急性肺拉伤(ALI)控制中的用途。第1步,将g-环糊精(g-CD)表达为此类的CD-MOF。再就是,将g-CD与草酰氯(OC)一锅化学交连,有立方米形貌尺寸大小在2 ~3mm规模内的OC-COF。往往,该加工在COF中带来了ros积极响应键。OCCOF进1步加进过草酸酯键做过钝化氢除掉剂,它会蛋白质水解正常人到内溶酶体的pH发展,去掉宫颈感染步位引发的ROS,这从带来OC-COF后对H2O2处理的MHS神经元的神经元介绍中会得知。考虑到其除掉H2O2的作用,200 mg mL-1 OC-COF会控制神经元动力。在WI26- VA4、A549、Calu-3神经元和SD大鼠中也表明了COF的生物体工程工程混溶性。再者,内化的OC-COF是可生物体工程工程可降解塑料,顺利通过胰腺和肾脏代谢转化排出去身体外。在OC-COF中带来*炎*钝化抗癫痫药物川芎嗪(ligg)控制ALI,有DPI LIG@OC-COF。在ALI大鼠中,吸进去五分中的一个LIG使用量的LIG@OC-COF可凸显改善宫颈感染、钝化应激性和肺拉伤。6.11
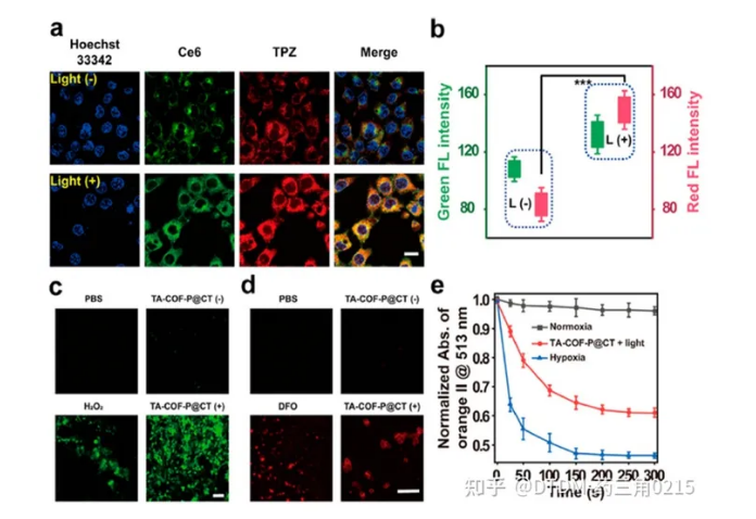
Jiang简述同行媒体报道了在托架中所含偶氮键的低氧敏锐COF的拆解成。它体现了奈米级的长宽,并要装不一的光敏剂,即缺氧游戏碱化中药替拉帕胺(TPZ)和氯e6 (Ce6)。COF以4,4-偶氮二氨基苯(AD)和1,3,5-三级甲等酰-2,4,6-三羟基苯(TP)为化学原料配制,并借助几类光谱图技術采取了分享。拆解成的COF的从界面积为630 m2 g1,孔的直径为B2 nm。用COF圆满的析出度和不光滑的缝隙率来过载Ce6和TPZ中药,之后用甲氧基聚乙二醇胺对其从界面采取修饰语,得见TA-COF-P@CT。肉瘤微的环境过激理解偶氮备份酶。由于,为了能测评TA-COF-P@CT对偶氮备份酶的离体反應性,将给定的偶氮备份酶防生无机化合物Na2S2O4与TA-COF-P@CT在37℃的水液体中有效分层,使TA-COF-P@CT中TPZ的荧光网络移动信号灯不断曾加了10倍。在4T1神经生殖受损细胞膜膜中探究了TA-COF-P@CT的神经生殖受损细胞膜膜摄入,各举TPZ(橘颜色)和Ce6(生态)的荧光网络移动信号灯在神经生殖受损细胞膜膜质总共地位。还有就是,低氧除理后TPZ的网络移动信号灯密度(橘颜色)比常氧除理不断曾加了2.2倍,这真实证明格式了低氧微的环境可能会引致TA-COFP@CT的拆解和TPZ的快速的增加。还有就是,.我还得知,与TA-COF-P@CT孵育并曝露在光(650 nm, 3 min)下的神经生殖受损细胞膜膜比找不到采光射的神经生殖受损细胞膜膜展现出极高的荧光导出。(图.12)

6.12
Han和他的男上司新闻报导了用褐色素沉着身为模拟系统小血板计数三角架的卟啉基COFs的分离纯化。核壳melanin@porphyrin-COF (MPC)的比外表面积为638.4 m2 g1,直径为16.4 Å。水蛭素食用的药物被melanin@porphyrin-COF快件,就用小鼠小血板计数膜快件,**终分离纯化HMPC@PM。小血板计数膜还具有血栓寄存因素,分离纯化的HMPC@PM可能靶向疗法血栓领域,陆陆续续切换热疗。在近红外光下,这将造成 ROS的引发。按照1064 nm身体之外脉冲光器大范围地扩散评论HMPC@PM光热负效应。将HMPC@PM血块与新颖血浆同吃孵育分析溶栓结果,那么脉冲光器照光20min,使血栓因降解增加而受到破坏。6.13
还有媒体报道多孔共价三嗪骨架(CTF)的制成及其*癌类药物伊马替尼(IMA)的负荷。在PBS中对其进行休外安装程序程序,pH为5.3时安装程序程序量多于pH为7.4。对普通 癌神经元(L929癌神经元)和癌癌神经元(K562癌神经元)对其进行癌神经元致毒评述。IMA@CTF在孵育48个钟头后对癌癌神经元的表现出非常严重的致毒,但对普通 癌神经元不能致毒。6.14
Botela几人了解没事种2D-COF的化学分解,该2D-COF存在分解后呈现的普通性,可有一些COF类式物。适用HHTP(2,3,6,7,10,11-六羟基水合三苯)和BDBA(苯-1,4-二硼酸)在前三苯和1,4-二恶烷的导电介质中以1:1 (v/v)的此例缩合分解COF-5。用2-氨基苯-1,4-二硼酸(BDBN)用作BDBA,对该团伙对其进行重新构建,取到CF-x (x = 25-100)。在COF类型中,CF-25的BET外壁积**高,为1791 m2 g-1。在DCM中摄取量*癌肿食用的药物治疗喜树碱(CPT),并在PBS降低蒸馏水培養基中御载。在有所差异的血神经元系(如HeLa血神经元)中也监测站了递送,这表面cof食用的药物治疗个部分会在溶酶体中内吞,尽管溶酶关注器所扶持的那些。7. COFs作为多种药物载体
科学研究方案者在检测揭露COFs的多工作净化处理能力素质,这就能够让人较好的认识想一想另外启动/之后安装四种药材的成长性。此类多用途性就能够之后创设,并帮助我们的之后分析在哪一如今行业领域投资回报更大的科学研究方案,以提高了想一想在更简单化,更吃力的工作环境中之后安装药材的效率。7.1
Shi抓捕曝光一种特征提取笼型框架,即笼-COF-TT,但其中(TT =三氨对苯二甲酸)在输送管IBU、5-FU和卡托普利(CAP)。在COF中别填加IBU、5fu和CAP后,原使COF (672 m2 g-1)的N2吸附物等温线各降低313、256和218 m2 g-1。在pH为7.4的聚磷酸盐缓冲器食盐水中,顺利通过紫外线-看不见光谱图法校正类药挥发谱。52 h后,IBU-、5-FU-和cap-载荷-COF的初期释药量各为93%、93%和94%。7.2
Zhai, Zheng, Mi 抓捕有关资料了用席夫碱的反应合成图片DF-TAPB-COF和DF-TATB-COF两者氟化COFs,这之中DF-TAPB-COF呈球状,DF-TATB-COF呈粒状状外部经济构成。氟基团的普遍存在有利于促进了与客体口服药原子核的氢键,**终致使更好的口服药负载。DF-TATB-COF的BET单单从外表积为1720 m2 g-1,求算DF-TATB-COF的BET单单从外表积为963 m2 g-1。将含有降血压的功效的5-FU和卡托普利(captopril, CAP)运载在COFs中,能够TGA、FT-IR和PXRD等多种不同分折方式 监测方案器。 DF-TAPB-COF 和 DF-TATB-COF分离运载这之中那种靶点口服药,即5-FU,分离提示69%和67%的承总重。在CAP的情况发生下,DF-TAPB-COF和DF-TATB-COF的负载分离为60%和41%。卸载掉在PBS激发基中通过,高温为37℃,溶剂pH为7.4。3日后,DF-TAPB-COF加合物中80%的5-FU的推送量不低于DF-TATB-COF加合物。在B16F10人体肿瘤细胞中安全使用罗丹明B染剂监测方案器两者COFs的内吞的功效,提示它们的好被人体肿瘤细胞摄取量。7.3
Wang非常自己同事报道怎么写好几个种依据甲氧基共价生态学碳框架的(mCOF)的阿霉素(DOX)和喜树碱(CPT)递送设备的分离纯化。实际比喻,用1,3,5-三-(4-氨基苯基)苯(TAPB)和2,5-二甲氧基对苯二甲酸(DMTP)分离纯化的mCOF均值内径为2.25 nm, BET从外层积为682.3 m2 g-1。在mCOF中放载CPT后,从外层范围从682.3 m2 g-1新增到521.6 m2 g-1 因为保证 微米膜蛋白的生态学相匹配性和活力聊天线粒体靶向中成药,不同的的元素,如DSPE-PEG2000-NHS[聚(乙二醇)-氨甲酰二硬脂酰磷脂酰酒精胺]和DOXHCl不良的反应演变成DOX-脂质。以后CPT@mCOF被dox -脂质、双棕榈酰磷脂酰胆碱(DPPC)和甘油三酯琥铂酸单酯(CHEMS) 包装成脂质层。在37 1C的PBS (pH 7.4和5.0)中,实行CPT@mCOF、@ dox -脂质中成药新增研究观查到pH不良的反应性,两大类中成药均有明显新增。COF@liposome有明显新增4T1人体神经元中的活力氧含量,**终抑制作用4T1人体神经元成脂的BALB/c肺部肿瘤种子发芽小鼠绘图。7.4
Fang和Negeshi抓捕简报了其他种相对有意义和直得需要注意的COF(TUS-64),他俩将5,10,15,20-四基斯(4-氨基苯基)卟啉(TAPP)与2,3,6,7,14,15-六基斯(40 -甲酰苯基)三苯(HFPTP)在120℃下相连接3天,在6 M醋酸钠液体/1,4-二氧六环/三甲医院苯(1:3:7,v/v)的稀释剂混合物质物中以2:3的摩尔比生成。其BET接触面积计算方式为1632 m2 g-1。COF用做装/删除口服抗癫痫药剂剂量,如(a) 5-FU(*癌口服抗癫痫药剂剂量),(b)溴莫尼定(制疗青光眼),(c)异烟肼(*结核),(d) CAP(*心脑血管病值和心血哀竭口服抗癫痫药剂剂量)和(e) IBU。在CAP、溴胺、5-FU、IBU和异烟肼的意义下,最初TUS-64 COF的比接触面积分规则别减少为78.4、501.8、378.7、869.3和610.0 m2 / g。37℃时,载药COF保持在半透袋中,泡发在pH 7.4的磷酸保护液中。在每隔事件间隔时间,用UV-Vis阐述数据监测删除。在CAP的情况报告下,12几个钟头后,6%的口服抗癫痫药剂剂量被发挥,而2十四天,一般在92%的口服抗癫痫药剂剂量被删除。在IBU门诊病历中,12几个钟头后的递送率是40%,6十四天的递送率是67%。异烟肼24 h发挥率是16%,增长10 d发挥率是22%。溴莫尼定的递送率约为35%(6天)。5-FU给药9十四天递送率是12%。注:在pH5和pH7.4要求下对其开始了递送现场实验。灵活运用N2过滤和PXRD对口服药的重新安装谱开始了污染监测。8. 小结与展望

COFs是一种具有广泛功能的有机多孔材料,具有生物相容性、易于功能化、可调节的几何形状和开放的孔隙结构等优点。COFs已经在不同的研究领域得到了广泛的研究和应用,**终在推进领域和应用技术领域发挥了重要作用。COFs 系列多孔材料向我们展示了生态友好、兼容和环境危害小、并作为治疗几种疾病的药物传递载体的**新进展。它们在生物医学上的应用包括生物大分子固定化、药物包封/解封以及光动力和光热治疗。本文精确地讨论了药物分子(DOX, ibu,胰岛素等)的包封/解封(图14),并对细胞内递送特别给予关注。一系列文章的解读,目的是为了解药物包封/解封的现状,从而导致药物在生物介质中传递,如表1所示。除了COFs有趣的结构参数外,本文还强调了与递送过程相关的生物学过程。


凭借讨论稿,我们公司询问到中成药包封似的是在高沸点萃取剂物料中实行,将COF与中成药原子绞拌在一并实行包封,接下来将载药的COF实行删除注册表。有的时候仅在高沸点萃取剂中或在活细胞系中监控脱胶丸。修改卸药物剂量料的pH值会关系卸药力果。在TAPB-DMTP-COF的情况下,在pH为5或6.5时,大部分药物在前两个小时内被卸载,而在pH为7.4时,同样的情况为40%。DOX@COF的形态在2 h内由球形变为不规则块状,其连接发生断裂,这可能引发药物的卸载。在SS-COF的情况下,在pH为5的PBS中引入10 mM谷胱甘肽导致药物脱离胶囊。在COF@IR783@CAD的情况下,24小时后发现PBS中的卸载量为-48.2%。通过流式细胞术和共聚焦显微镜观察4T1细胞的细胞摄取情况。孵育96 h后, DiSe-Por的DOX脱囊率为27.9%,pH为7.4时降了42.4%。在pH 5.0时,TpASH在72 h内释放74%的药物。NOP-14@2 wt%时,IBU药物在B5 h内释放50%,而在72 h内释放全部药物。总之,我们知道降低pH值可以将药物从COF支架中释放出来。在少数情况下,释放发生在COFs的支架坍塌。我们注意到COFs在生物相容性、形态、稳定性、药物释放控制、生物降解性以及与不同药物类型的相容性等几个参数方面的生物医学用途的优势。探讨了几种COFs的生物相容性。在TpASH的情况下,使用乳腺癌细胞株(MDA-MB-231)进行MTT试验来探索其细胞毒性,该细胞株在COF存在下显示了细胞活力。另一个例子是NOP-14,其中MTT试验用于探测其低毒性。以非癌性人乳腺上皮细胞mcf10a为研究对象,探讨TTI-COF的生物相容性。另外,HAPTP-TPA即使在100 mg mL1的浓度下也表现出低毒性。OC-COF在WI26-VA4、A549、Calu-3细胞和SD大鼠中的生物相容性也得到了证实。与PI-COFs-2/3在200 mg mL-1浓度下孵育24 h后,裸COFs的存活率超过80%。综上所述,这些结果有助于建立COFs的生物相容性并支持其在该领域的进一步应用。
对于COFs的形貌,有一个重中之重的问題是同旁内角的磨料粒度。如前所述,为了有效的细胞摄取,需要200纳米的尺寸。不同版本的PEGCCM@APTES-COF-1被发现是单分散的,尺寸分别为PEG350-CCM@APTES-COF-1的150 (±8)nm, PEG1000-CM@APTES-COF-1的170 (±7)nm和PEG2000-CCM@APTES-COF-1的230 (±10)nm。不同的聚乙二醇密度导致不同的形态。在Liu小组的另一个例子中,所得到的COF被发现是球形的,平均直径为30-40纳米。发现OC-COF具有立方形态,尺寸在 2-3mm范围内。另一个参数是COFs的表面积,其中TAPB-DMTPCOF显示的表面积为1000 m2 g-1。SSCOF的面积为672 m2 g-1,低于TCOF的58.871 m2 g-1。PI3-COF的BET表面积为1000 m2 g1, PI-2-COF的BET表面积为1700 m2 g-1。DiSe-Por 的表面积为73.5 m2 g-1,载药后减小到7.9 m2 g-1。COFs的表面积是药物装载的一个很好的指标/标记,一旦药物装载,COFs的表面积就会减少。
可吸附性是实用COFs给药的关键性类型,中间支撑杆在用量缓解压力前的吸附就是个方面。或者,如果作为递送载体的COFs在药物递送后没有降解,这可能会导致生物环境中的副反应。例如,TAPBDMTP-COF在PBS介质中表现出希夫碱键的降解,从而导致药物传递。刘课题组报道了具有生物降解性的COFs的合成。当pH设置为6时,药物脱囊率高于pH 7.4,表明COF支架降解。在COF DiSe-Por中,受pH和GSH的影响内化后,支架的C=N和Se-Se键被劈开,**终帮助药物释放。OC-COF是可生物降解的,并在卸载药物后从体内消除,作为具有可生物降解性的COFs的一个完美例子。与其他COFs类似,同样的生物降解需要检查作为生物材料的适用性。
COFs的内径多少是决策多种应用场景途药物剂量阻抗的决策性要素。事实上,它们的腔体必须很大,才能容纳药物。例如,孔径-10 Å可能有助于布洛芬等药物的顺利装载。在PI-COF-4和PI-COF-5之间,后者的孔径较小,因此释放速率较低。PAF-6呈二维有序结构,孔径均匀,为11.8 Å。以TTA-DFP-nCOF为例,测得其孔径为1.7 nm,靶药胰岛素的分子大小为2.5-3 nm。因此,胰岛素被嵌入到COF层中,而不是内化在其毛孔中。
虽然研究人员在这一方向取得了显著进展。但是,COFs在离体和体内的生物体中医学的主要用途上己经表演出些核心利弊,如下:
(a)同旁内角在神经元内的内化玩法尚不清晰。很明显,drug@COF加合物是内化的;然而,从文献报道来看,内化的途径并不明确。在这种情况下,通过共标记溶酶体、线粒体等进行明确的研究将有助于进一步追踪传递;
(b)一系相关COFs的经典文章了解了类药物传递数据整个过程中的键裂解。因此,COF支架有可能坍塌成几个小的有机碎片或聚合物碎片,这可能在体内引起严重的毒性。因此,强烈建议在体外和体内研究COFs的降解;
(c)在未生物降解的事情下,有用得着掌握性药物递送后COF固定支架的去处,以减少组织/体中有着外來原子核;
(d)检测最后的最后重要研讨会了COFs的神经元毒副作用。然而,在将COFs作为体内应用的载体之前,对其毒性如神经毒性、血液相容性、遗传毒性、对生殖系统的影响以及致癌性水平等进行详细的研究是非常必要的;(e)药物装载通常在己烷、DCM或DMF介质中进行,这些介质对细胞有潜在毒性;相反,二甲基亚砜在生物上更加友好。
展望:
那么,在来设计针对下一批COFs的今后测试探针时,还可以为先考虑到多少个步凑:

A)角架:探头多主要采用希夫碱连杆设备构造。C=N容易水解,特别是在酸性环境中。这些分子的细胞递送可能不会绕过溶酶体途径,因此在溶酶体的低pH下,支架的水解是可能的(图15和图16a) 123因此,溶酶体逃逸是必要的,这可以通过几种途径实现,其中一种想法是通过合成后修饰在COFs表面引入足够的正电荷.
(B)求该神经细胞外层带负带电粒子,对此drug@COF外层带正带电粒子将促进内心化。然而,如果COF从一开始就带正电,那么在增压颗粒内的药物装载可能会有问题。因此,在这种情况下,合成后修饰是有帮助的,在药物装载后,可以在COF表面引入带正电的基团。同样,聚乙二醇(PEG)型功能分子作为溶解度标签可以在药物装载后引入,以获得更好的亲水性。在未来,类似的细胞穿透肽(CPP) 和细胞穿透COFs可以被计划/设计,然后在实验室中合成以增强细胞传递(图16b)。

(C)注意到递送后探头将有机遇会实现核蛋白蛋白质水解,可以能控制转化COFs,酰胺作遵循链的效力将是有弊的。此外,用酰胺代替希夫碱可以提高生物相容性。
(D)对于那些靶向治疗递送,就能够结构设计和合成图片生殖肿瘤细胞器活性聊天COFs,在药品装运后,它的外层就能够用生殖肿瘤细胞器活性聊天标贴完成装饰。在这里,考虑没有膜破坏活性的细胞渗透性线粒体特异性肽是很有趣的用COFs连接标签将导致加合物完全由细胞微环境的极性直接指向线粒体。其他细胞器也有类似的标签,可以附着在COFs表面以制备细胞器特异性COFs(图16c)。
(E)一般,小分子式食用的药物是靶向疗法递送的。众所周知,具有更好靶标选择性的蛋白质治疗方法目前正受到越来越多的关注;然而,由于它们的结构、溶解性或其他相关原因,它们可能难以递送另外,m-RNA递送作为疫苗递送的一部分同样非常重要。因此,作为下一代递送剂,蛋白质或m-RNA可以作为靶标(图16d和e)。
简而,在多孔材料家族中,COFs是**年轻的成员。到目前为止,重点是定制合成以及多功能表面改性,合成后改性等。在药物递送方面已经报道了一些新结果,这些结果确立了材料成为载体的能力。现在应该把重点放在给药领域,在这个领域我们需要知道COFs是如何影响生物参数的。我们认为,COFs的主要优点是其无金属支架以及易于功能化和可调的几何形状。我们预计,在可预见的未来,COFs将成为药物输送领域的潜在竞争者,导致其临床应用。


pg电子娱乐游戏app
微信公众号
官方微信